网站地图

新闻首页

同心战“疫”|“出彩”山工艺人:春风作伴好读书

时间:2022.04.26

“春风如贵客,一到便繁华”,疫情阻隔了线下课程,却阻隔不了春天,更阻隔不了心连心的师生情。每一个清晨,我们的专业老师们把阳光和春风带进直播间,和同学们开启新一天学习;每一个夜晚,他们“风露立中宵”,忙着紧张的备课、写稿,用默默付出支持学校各项工作。今天的同心战“疫”,就让我们走近一位专业老师的平凡一天。

                              图1 封万超老师在讲授《广告调查》课程

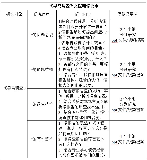
早上8:15,人文艺术学院广告学专业的封万超老师就进入直播间,等候同学们陆续“进场”。作为有着20多年从业经历的资深媒体人,封老师长于策划,也把策划观念带进了课程设计。每周课程,他都会提前策划一个专题讨论环节。这次《广告调查》课,他导入的是《反对本本主义》和《寻乌调查》,这既是对思政、素养、知识、能力等模块的打通设计,也是让同学们树立大调查观:“没有调查,就没有发言权”。研修计划很具体,分配给了7个学习小组。

                              图2 《广告调查》课程讨论环节设计

上午9:00,半个小时知识讲解后,课程进入同学们的“提案时间”。同一个题目,会有两个小组PK,因为关系集体荣誉,负责提案的同学都格外认真。每一轮提案结束,会有两位“评议人”进行点评。群众的眼睛是雪亮的,好的提案会收获赞美:“他们的提案可以说‘精彩绝伦’”,“他们小组居然提炼了四点感悟,我们在他们后边压力好大”;一般的提案也会遭到差评:“我觉得他们的PPT做得有点简单”“他说得没重点,让人听不明白”……事先的精心设计见效了,同学们热情高涨,课堂气氛“团结、紧张、严肃、活泼”,比线下课程互动更为热烈。

                              图3 学习小组课堂提案和评议环节

既要解读经典,也要分享经验。上午11:00,“美在乡村”建设小队开始分享他们去年暑假赴朱家林开展社会调查的经历,其中既有调研计划的制定,也有访谈过程的解析,更有经验和得失的反思。在封老师指导下,这个小队还基于调研,策划完成《朱家林上柿正红——朱家林田园综合体主题IP推广案》,获得第十六届中国艺术管理教育学会年会暨2021全国大学生创意策划大赛特色单项奖……这种从调研出发的解剖麻雀式案例推演,让同学们深切地认识到:“调研就是解决问题”。封老师说,教师“讲到”固然重要,学生“学到”更重要。一年多来,他眼见2020广告学的同学们从最初的稚嫩青涩,到现在个个侃侃而谈,孩子们的成长让他倍感欣慰。

                          图4 “美在乡村”建设小队的案例分享

下午14:00,2018广告学班的同学发来毕业设计的内容,请封万超老师提意见,这也是他这段时间的日常工作之一。毕业设计指导是很繁琐也很具体的精细活儿,封老师在跟学生的沟通中,自嘲“吹毛求疵”,无论是广告文案,还是设计图样,他都不放过每一个细节,很耐心地跟同学们沟通。这一个设计图样,从个别沟通到团队商定,就前后经过三轮修改,用了一个半小时。

                               图5 封万超老师指导学生毕业设计

封万超老师担任2018广告学班的专业班主任,临近毕业,学生们的就业和学业也是他操心的事儿。如果哪一位同学考研、考公、就业“上岸了”,会成为他当天“最大的好消息”。他也用自己的“朋友圈”,为同学们的就业牵线搭桥。当天下午四点多,封老师就接到学院领导安排的任务,帮着找一家企业的HR,给人文艺术学院今年的毕业生做一次就业指导。他立刻跟几家企业联系,最后商定请鲁南制药的相关负责人来做这次就业指导。

                                     图6 封万超老师邀请企业为学生做就业指导

晚上19:30,封万超老师参加了人文艺术学院院领导参加、广告学教研室组织的“互联网+”大学生创新创业大赛参赛学生辅导会。学院领导很重视此类赛事,学生们报名也积极踊跃,初步组成了五个参赛团队。会上,每位小组负责人介绍了各自拟订的参赛计划,封老师和教研室其他几位老师一一给予分析、点评,并协商确定了指导教师的分工。封老师将指导其中两支队伍开展乡村振兴方面的创业计划,看来,他和同学们又要“呼啸着进入田野”了。

晚上22:00,该洗洗睡了,封万超老师却又坐在了电脑前。他所在的人文艺术学院第二教工党支部是省级“样板党支部”,这几天要汇总和提交验收材料,作为支部宣传委员,他负责的是典型案例文字材料的整理和撰写……  

                            图7 封万超老师参加学生创新创业赛事辅导会

封万超老师给自己的定位是“大龄青椒”。他说,“大龄”是从年龄上说自己不年轻了,“青椒”是从教龄上说他还年轻,要像年轻人一样全力以赴做好教学和科研工作。或许正是因为这样的自我定位,他和同学们没有“代沟”,课堂气氛“团结、紧张、严肃、活泼”。对这次采访,封老师一开始极力推脱,说自己做的是最平凡的本职工作,而且每一位专业老师都是这样做的。但,这不正是我们想要的“出彩”吗?

疫情,打乱了常规的教学工作,让我们的老师和学生只能在各自封闭状态下在线教学。正是每一位默默坚守的专业教师,用他们对学生无私的热爱、对专业极致的追求、对教学精心的设计,转化为电脑屏幕方寸之地的精彩呈现和心心互动,让同学们如沐春风。“春风作伴好读书”,致敬每一位在平凡岗位上默默付出的老师,也祝每一位同学在这阳光明媚的春天里,心花烂漫,自由生长!

供稿单位:人文艺术学院;校审:刘阳;复审:石龙潭;终审:韩文涛、陈慧

分享到: