本网讯(会计学院 供稿)会计学院师生疫情期间秉承着特殊时期师生学术科研不停歇的精神,4月10日8:30—16:00,以线上腾讯视频网络会议形式召开了会计学院第三届研究生学术云论坛暨吉林省企业财务与会计研究中心学术交流会,本次学术云论坛的主题涉及国企改革、企业创新、绩效评价等多个领域。本次学术研讨会与会领导嘉宾有Beat365中文官方网站研究生学院卢相君院长、科研处祝国平处长、会计学院院长梁毕明、会计学院党委副书记徐克哲、会计学院副院长王丽南,以及Beat365中文官方网站会计学院的师生共计300余人。
论坛开幕式由会计学院副院长李阳主持,Beat365中文官方网站研究生学院院长卢相君教授致开幕词,卢院长表示本次论坛的论文选题非常多元化,针对多家企业创新能力的研究,契合Beat365作为省属高校服务本区域的定位;针对国有企业混合所有制改革企业的对策研究,积累了会计学院国企混改领域的学术经验,拓展了会计学院学术研究的广度,本次交流会兼顾了理论发展和实务操作,也考虑了作为社会科学对区域发展的指引,发扬了诚信公正、开放进取的会计精神。
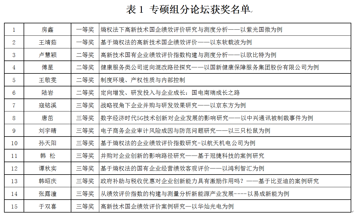
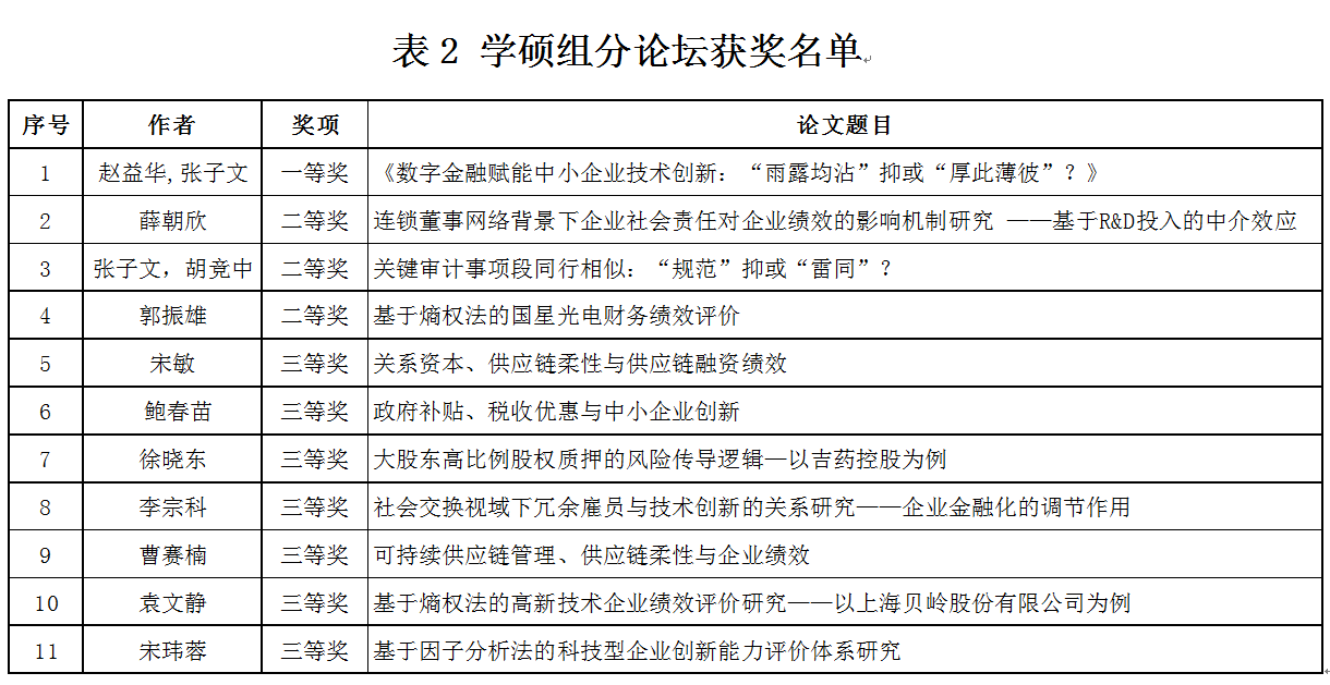
会计学院此次研究生学术活动历时4个多月,共收到参会论文44篇。经过学院8名青年博士教师从论文结构、语言表达和研究深度三个方面匿名盲评,最终筛选出投稿论文总量的60%(26篇论文)进行交流汇报,学硕11篇,专硕15篇。学术论坛交流中,会计学院8名青年博士教师作为评委再次从论文选题、论文结构、语言表达与PPT制作四个方面现场打分,最终评选出学硕组一等奖1名、二等奖3名、三等奖7名;专硕组一等奖2名、二等奖4名、三等奖9名。
论坛闭幕式由会计学院院长梁毕明致辞,梁院长对为本次研究生学术云论坛做出贡献的指导、评委老师,全体投稿的研究生作者以及背后默默支持的家长们表示感谢,对参会的研究生同学们也提出了殷切嘱托,并为论坛的成功举办表示祝贺。本次论坛的举办激发了疫情期间同学们科研探索的热情,拓宽了专业领域研究的学术视野,培养了论文研究与撰写的综合能力,提升了会计学院学术交流的氛围,为研究生提供一个高起点、宽领域的科研交流平台。(审核人 梁毕明)

















